关于我们
企业简介
组织结构
资质荣誉
工作环境
企业业绩
项目案例
新闻中心
综合新闻
招标信息
招标公告
结果公示
政策法规
学习园地
党建工作
联系我们
联系我们
在线留言
友情链接
招标公告
结果公示
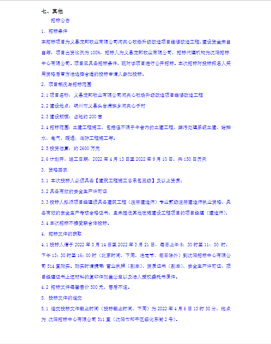
义县龙邦牧业有限公司河夹心牧场升级改造项目维修改造工程招标公告
信息来源: 业务三部
发布时间: 22.03.16
上一篇:
营口卷烟厂宣传片及新媒体策划制作服务项目招标公告
下一篇:
高压灭菌器维修需求公示