关于我们
企业简介
组织结构
资质荣誉
工作环境
企业业绩
项目案例
新闻中心
综合新闻
招标信息
招标公告
结果公示
政策法规
学习园地
党建工作
联系我们
联系我们
在线留言
友情链接
招标公告
结果公示
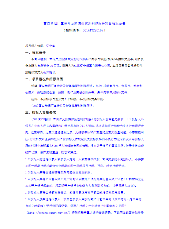
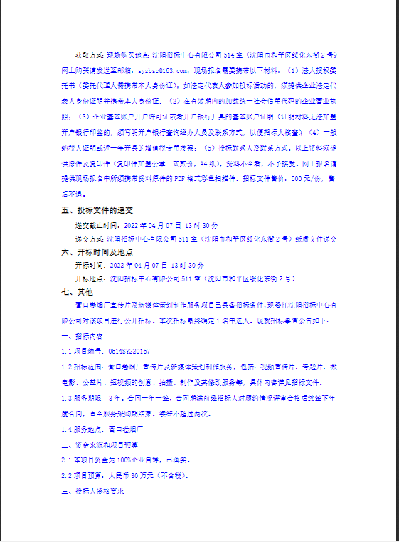
营口卷烟厂宣传片及新媒体策划制作服务项目招标公告
上一篇:
辽宁省沈抚改革创新示范区规划建设和生态环境局耕地非粮化、非农化调查项目竞争性磋商采购公告
下一篇:
义县龙邦牧业有限公司河夹心牧场升级改造项目维修改造工程招标公告